Plaguespreader Zombie Posted July 18, 2010 Report Share Posted July 18, 2010 [spoiler=Read this instead of asking what "Nuzlocke Challenge" is] This is really, REALLY treacherous. The feelings you get when a comrade you love dies. It feels bad, man. ;/ Just starting my second run of SoulSilver Nuzlocke. Starting with Totodile. But yeah, anyone else ever done this before? Considering this can be used for all games I think it deserves it's own thread, but eh, if Flame Dragon or another mod thinks this should be in the "Official Pokemon Discussion.", they can lock it but I figured that's mainly for competitive battlin'. :/ Fancomics/Other Info:http://www.nuzlocke.com/ Link to comment Share on other sites More sharing options...
+Jesus Posted July 18, 2010 Report Share Posted July 18, 2010 I did a Nuzlocke with my old copy of Diamond. I started with Chimchar. I had to train it up to Monferno before even trying to do the gym, I was so scared of losing. Meh, I didn't faint once! Link to comment Share on other sites More sharing options...
Shradow Posted July 18, 2010 Report Share Posted July 18, 2010 I always thought about releasing Pokémon for silly reasons, like missing with an attack or something. This sounds interesting, I think I'll try it. Is there some unwritten consent about not resetting? And why is it called Nuzlocke? Link to comment Share on other sites More sharing options...
Sixty Posted July 18, 2010 Report Share Posted July 18, 2010 Heh, I think I'll do this on my HeartGold. Link to comment Share on other sites More sharing options...
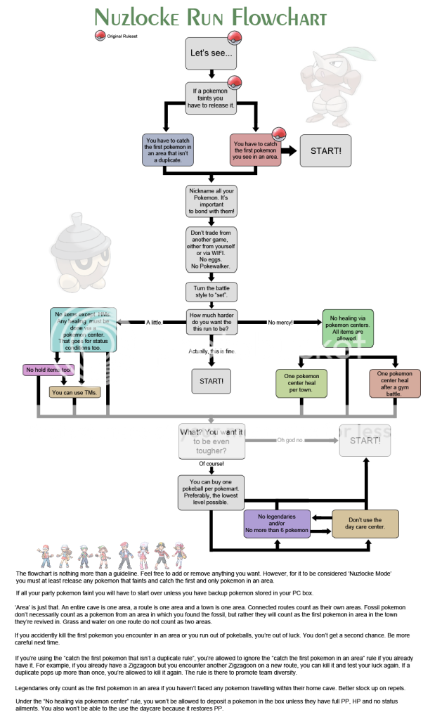
Dark Posted July 18, 2010 Report Share Posted July 18, 2010 This was a copy/pasta from somewhere, but the chart wasn't on the Smogon thread made about it. The guy who designed this challenge was an ass, to say the very least. I've done it before on a restart of LeafGreen, and I was able to beat the Elite Four once, but was too lazy to beat them in the rematches. I did get all of Sevii Islands done, however. The actual rule is that no legendaries are allowed, period. If you want to make it even harder, you cannot buy Pokeballs at Marts, and you have to use Pokeballs found on the ground. For HGSS, you can make it so you capture the first Pokemon you see in your Pokewalker, one per route. For things like RSE, you walk through the Routes 201 and 203 before you get Pokeballs, so you cannot capture any Pokemon on those routes once you have Pokeballs. I ran that you cannot buy a thing from a Pokemart, but any item you find on the ground is fair game to do whatever you want with. My exception was that if you found a Nugget, you could sell it and buy items with the Nugget money only, since you can't live off of a few Super Potions throughout the whole game. But yeah, I've done this on LG, and planning on doing it for Sapphire. Also, one more rule. If your entire party faints, you don't automatically lose the challenge. You just have to release your entire party during the next chance you get. If you have other Pokemon in your Box, you may use those. So let's say you had a team of four with four Pokemon in your box. If you faint all of your party, you can still continue on with your other four Pokemon. They'd be fairly underleveled, though. Nuzlocke works the best when you are doing a solo-starter run, but that becomes harder and harder as the generations progress, since you need more than your starter to beat any given game. Link to comment Share on other sites More sharing options...
fenrir Posted July 18, 2010 Report Share Posted July 18, 2010 I've heard about this before. I'm going to do it on my Emerald for shits and giggles. http://www.nuzlocke.com/?p=4 The comic is also pretty damn hilarious. xD Link to comment Share on other sites More sharing options...
Shradow Posted July 18, 2010 Report Share Posted July 18, 2010 Can you release your Pikachu in Yellow? Link to comment Share on other sites More sharing options...
fenrir Posted July 19, 2010 Report Share Posted July 19, 2010 ^ No idea. Alright, I'm starting my Emerald one. >:O Party: Date (Treecko) Link to comment Share on other sites More sharing options...
Plaguespreader Zombie Posted July 19, 2010 Author Report Share Posted July 19, 2010 I've heard about this before. I'm going to do it on my Emerald for shits and giggles. http://www.nuzlocke.com/?p=4 The comic is also pretty damn hilarious. xD Inorite? I love it so much : D I've only read 2 of the fancomics but Hardmode is my favorite. Soulsilver Nuzlocke Party:Kaiminus - Totodile - 10Gurren - Weedle - 5Garm - Mareep - 6 Link to comment Share on other sites More sharing options...
OmegaWave Posted July 19, 2010 Report Share Posted July 19, 2010 Now THIS is a challenge. I might actually do this on my R/S/E at some point (Yes, I own all 3) Link to comment Share on other sites More sharing options...
fenrir Posted July 19, 2010 Report Share Posted July 19, 2010 Gurren - Weedle - 5 i c wut u did thar Link to comment Share on other sites More sharing options...
Flame Dragon Posted July 19, 2010 Report Share Posted July 19, 2010 I'd rather this in the pokemon thread, but since I think it would get lost in there, I'll leave this be. I've never heard of this, and since I really only do one run per game odds are I won't do this. Still it is cool, and does make things A LOT harder. However I might add some of the little challenges to my runs like the "1 Pokkemon Center heal per town". Link to comment Share on other sites More sharing options...
Sixty Posted July 19, 2010 Report Share Posted July 19, 2010 I've heard about this before. I'm going to do it on my Emerald for shits and giggles. http://www.nuzlocke.com/?p=4 The comic is also pretty damn hilarious. xD I swear, I've never laughed harder. xD Link to comment Share on other sites More sharing options...
Plaguespreader Zombie Posted July 19, 2010 Author Report Share Posted July 19, 2010 I'd rather this in the pokemon thread' date=' but since I think it would get lost in there, I'll leave this be.[/quote'] Alright, thanks. Adding the link to the fancomics to the first post. Link to comment Share on other sites More sharing options...
Shradow Posted July 19, 2010 Report Share Posted July 19, 2010 Is there a rule about not resetting? Link to comment Share on other sites More sharing options...
Dark Posted July 19, 2010 Report Share Posted July 19, 2010 Is there a rule about not resetting? Resetting is fine, but it would get annoying since you'd have to save every single step to make sure nothing out of the ordinary happens. :/ Link to comment Share on other sites More sharing options...
Shradow Posted July 19, 2010 Report Share Posted July 19, 2010 What would suck is if you found a shiny Pokémon that you weren't allowed to catch. Though, if that happened to me, I'd give up, catch the shiny, and just start over. I'm going to do this on my Platinum, taking the hardest path possible, even though I've never done this before. Link to comment Share on other sites More sharing options...
Eury Posted July 19, 2010 Report Share Posted July 19, 2010 Trying to get Surskit would suck so much balls. Cause like, I always use Masquerain on Sapphire. ;-; I might try this on Diamond. idk. Link to comment Share on other sites More sharing options...
Plaguespreader Zombie Posted July 19, 2010 Author Report Share Posted July 19, 2010 What would suck is if you found a shiny Pokémon that you weren't allowed to catch. Though' date=' if that happened to me, I'd give up, catch the shiny, and just start over.[/quote'] Creator stated that Shiny overrides rules but you have to put it directly in box. Link to comment Share on other sites More sharing options...
DeathSDelano Posted July 19, 2010 Report Share Posted July 19, 2010 Something i though would be alittle more challenging(possibly). Can only use pokemon that share at least 1 Type of your starter pokemon and is also the 1st of that similar type in the area. Meaning FR/LG:Charmander: you can only use fire and flying pokemonVenusaur: you can only use posion and grassBlastoise: YOu can only use water R/S/ESceptile: Grass pokemon onlySwampert: Ground and water pokemon onlyBlazekin: Fire and Fighting only D/P/PtTorterra: only Grass and Ground pokemonEmpoleon: only Steel and Water pokemonInfernape: Same as Blazekin HG/SSTyphosion: Fire onlyFeraligator: Water onlyMegnium: Grass only Depending on the version this could be challenge as Only Grass pokemon team would make HG/SS 1st gym a pain without the right training. While some starters you can solo with up to a spefic piont Note: This is just something i came up with does not have to be used by anyone except me Link to comment Share on other sites More sharing options...
Dark Posted July 19, 2010 Report Share Posted July 19, 2010 That's just a monotype run, which is infinitely easier than Nuzlocke. What would suck is if you found a shiny Pokémon that you weren't allowed to catch. Though' date=' if that happened to me, I'd give up, catch the shiny, and just start over.[/quote'] Creator stated that Shiny overrides rules but you have to put it directly in box. Or on your first visit to a Pokemon center, et cetera. Are you allowed to use Repels to find a certain Pokemon in the wild? Like, if you have a Level 4, and Ralts only appears at Level 5, can we use Repels to abuse the system? It seems fine, but if you don't buy anything from the Pokemart, you'd have to soft reset like hell to find a Ralts on one Repel. :/ Link to comment Share on other sites More sharing options...
Sixty Posted July 19, 2010 Report Share Posted July 19, 2010 I've started making my own nuzlocke comics for teh lulz. Link to comment Share on other sites More sharing options...
Catman25 Posted July 19, 2010 Report Share Posted July 19, 2010 These comics are hilarious. I be trying this yo. Link to comment Share on other sites More sharing options...
princecarspian Posted July 20, 2010 Report Share Posted July 20, 2010 In this gme Pokemon Nuzlocke challenge You can learn strategies without much censored.3.0 your game And the best way to learn the best strategies is fighting real people, not the trainers in the game And even if your Pokemon is well trained and will vanish for some time, especially when you can not use healing items. Link to comment Share on other sites More sharing options...
Prince of Tennis Posted July 21, 2010 Report Share Posted July 21, 2010 I'm doing one with my Friend on Leaf Green, I had to restart twice because I blacked out... Link to comment Share on other sites More sharing options...
Recommended Posts
Archived
This topic is now archived and is closed to further replies.